Web/tip 27

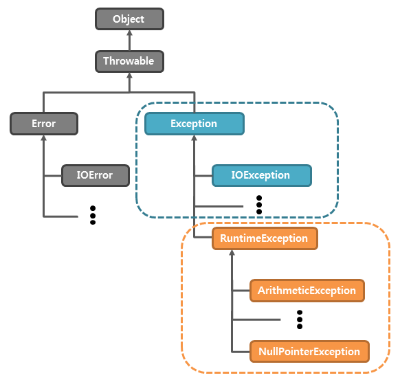
[exception] 한눈에 보는 Exception Class

http://www.tcpschool.com/java/java_exception_class 코딩교육 티씨피스쿨 4차산업혁명, 코딩교육, 소프트웨어교육, 코딩기초, SW코딩, 기초코딩부터 자바 파이썬 등 tcpschool.com 1. RuntimeException 클래스 2. 그 외의 Exception 클래스의 자식 클래스 이 클래스에는 예외나 오류에 관한 다양한 정보를 확인할 수 있는 다음과 같은 메소드가 포함되어 있습니다. String getMessage() 해당 throwable 객체에 대한 자세한 내용을 문자열로 반환함. void printStackTrace() 해당 throwable 객체와 표준 오류 스트림(standard error stream)에서 해당 객체의 스택 트레이스(stack trac..

Web/tip 2023.02.27

[codereview]실무에 대한 팁

https://techblog.woowahan.com/2614/ 코드리뷰 적응기(feat. 파일럿 프로젝트) | 우아한형제들 기술블로그 {{item.name}} 안녕하세요. 결제정산개발팀의 권세희입니다. 저는 정산업무를 맡게 되었는데, 정산은 데이터 정합성과 트랜잭션, 도메인 주도 개발, Entity 간의 연관 관계, 대용량 데이터 처리가 핵 techblog.woowahan.com 포스팅을 보고 나도 이런 습관이 있나, 고쳐야할게 있나 생각하며 정리해보기로 했다 자세한 설명은 포스팅에 있고 나는 결론적으로 정리할 생각 Entity Lombok @Data 기능 쓰지 말 것, 무분별한 Setter X Naming LocalDateTime 타입일 경우 작명 시 SampleDateTime, LocalDate 타..

Web/tip 2023.02.27

[pattern] 내가 보려고 쓰는 예제

1. singleton public class SampleSingleton { private static SampleSingleton INSTANCE; private SampleSingleton() { } public static synchronized SampleSingleton getInstance() { if(INSTANCE == null) INSTANCE = new SampleSingleton(); return INSTANCE; } } 특징 private 으로 만듦 .getInstance() 를 만들어 한 번만 호출될때 오브젝트 생성, static 필드에 저장 또는 초기값으로 미리 인스턴스 생성하여 static 필드에 저장해둠 .getInstance() 로만 접근해서 가져감 stateless 해야..

Web/tip 2023.02.26

[IntelliJ] 유용한 디버깅 단축키 정리 MAC ⌨️

https://yeonyeon.tistory.com/239 [IntelliJ] 편하게 디버깅하기 😊 서론 원래는 System.out.println()을 찍어가며 디버깅을 했었다. 좋지 않은 습관임은 알았지만 다른 공부할게 너무 많아서 우선순위가 뒤로 밀려났다. 이전 미션에서 페어 프로그래밍을 진행하며 yeonyeon.tistory.com https://smpark1020.tistory.com/423 [IntelliJ] 자주쓰는 단축키(Mac) 자주쓰는 단축키 파일 찾기: Command + Shift + O 클릭한 메서드로 이동: Command + 클릭 이전/다음 시점으로 이동: Command + Option + 화살표(좌, 우) 단어 단위 이동: Option + 화살표(좌, 우) 파라미터 변수 확 smp..

Web/tip 2023.02.23

[Mac Git] 내가 보려고 정리한 명령어들

인텔리제이에 있는 깃 쓰다가 이상하게 터미널로 하는게 편해서 정리 git init // git 초기화 (원하는 경로에서 실행) git remote add origin [git repository url] // repository url 연결 git remote -v // 연결 확인 git status // tracking 상태 체크 git add . // 디렉토리 전체 트래킹 git commit -m "commit message" // 커밋시키면 이제 status 에서 커밋할게 없다고 뜰거임 git log // 커밋사항 추적 git branch -M main // Master -> main 으로 변경 git push -u origin main // git 으로 push branch 해보기 git bran..

Web/tip 2023.01.07
728x90